Controlador de motor de CC con escobillas simples MP6550.
El MP6550 de Monolithic Power Systems (MPS) es un circuito integrado controlador de motor de puente H que se puede utilizar para el control bidireccional de un motor de CC con escobillas de 1,8 V a 22 V. Puede suministrar hasta aproximadamente 1,7 A de forma continua y cuenta con detección y limitación de corriente configurables. Dado que esta placa es un soporte para el MP6550.
Uso del controlador del motor:

En una aplicación típica, las conexiones de alimentación se realizan en un lado de la placa y las conexiones de control en el otro. Además de las conexiones de alimentación y del motor (incluida una conexión de voltaje lógico a SLEEP ), los únicos pines de control necesarios son IN1 e IN2.
La siguiente tabla de verdad simplificada muestra cómo funciona el controlador:

Pinout:


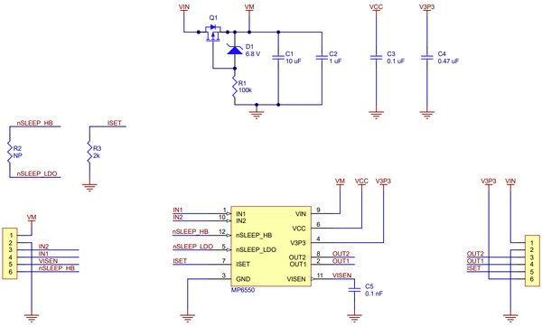
Esquemático:













Valoraciones
No hay valoraciones aún.