🔧 Controlador de Motores Dual Pololu DRV8835 – Compacto y Eficiente
El controlador de motor dual Pololu DRV8835 es una solución versátil y compacta para manejar dos motores de corriente continua (DC) en proyectos de robótica, automatización y sistemas embebidos. Diseñado con base en el integrado DRV8835 de Texas Instruments, este módulo permite un control bidireccional y control de velocidad por PWM de manera precisa y confiable.
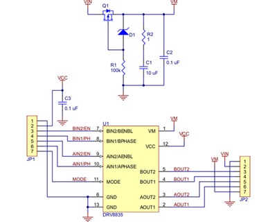
Su placa adaptadora tiene el factor de forma de un paquete DIP de 14 pines, facilitando su uso en protoboards, placas perforadas y diseños compactos sin complicaciones de conexión.
✅ Características principales
-
Dos canales de motor DC: Permite controlar dos motores de manera independiente.
-
Tensión de operación: Compatible con sistemas de 0 V a 11 V, ideal para baterías y fuentes variadas.
-
Corriente: Hasta 1.2 A continuos por canal con picos de hasta 1.5 A.
-
Control flexible: Soporta interfaces IN/IN y PHASE/ENABLE (PWM) para control de velocidad y dirección.
-
Protecciones integradas: Incluye protección contra voltaje inverso, bajo voltaje, sobrecorriente y sobretemperatura.
-
Tamaño compacto: Diseño pequeño para proyectos con espacio limitado.















Valoraciones
No hay valoraciones aún.